推动账期承诺落地!中汽协倡议车企响应
中汽协倡议车企响应,推动账期承诺落地,此倡议旨在确保汽车行业供应链的稳定和健康发展,提高整个产业链的效率和竞争力,通过车企积极响应和落实账期承诺,有助于缓解供应链资金压力,优化产业链结构,促进汽车产业可持续发展,这一举措将对整个汽车行业产生积极影响。
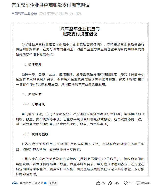
红星资本局9月15日消息,据中国汽车工业协会消息,为了推动汽车行业落实《保障中小企业款项支付条例》,支持重点车企高质量践行供应商账期承诺,在充分协商的基础上,对“整车企业与供应商企业采购合同中账款支付相关内容”作出规范倡议。
该协会指出,近两年,汽车市场竞争日趋“白热化”,竞争压力转嫁、传导至上游供应链,压低采购价格、延长付款周期等问题凸显,给产业链、供应链健康发展带来不利影响。为维护供应商企业特别是中小供应商企业合法权益,构建“整车—零部件”协作共赢产业生态,在主管部门的指导下,17家重点车企公开承诺“支付账期不超过60天”。
图据“中国汽车工业协会”微信公号
根据车企账款支付流程,倡议主要围绕订单确认、交付与验收、支付与结算、合同期限等4个环节提出。对于该倡议,工业和信息化部表示,今后将进一步规范行业秩序,保障供应链稳定。
红星资本局注意到,上述倡议发布后,上汽集团(600104.SH)、东风汽车(600006.SH)、奇瑞集团、赛力斯(601127.SH)、理想汽车(02015.HK)、长安汽车(000625.SZ)六家车企纷纷发文响应。
每次签订合同有效期不少于一年
在支付与结算方面,倡议提出,甲方支付账期自乙方交货并通过甲方验收合格之日起计算,最长不超过60个自然日(如支付当日遇法定节假日顺延)。若乙方为连续性供货(月度供货次数2次以上)的非中小企业,经双方协商,可在一定时间内集中对账,账期自双方对账日起算;甲方应至少每月进行一次集中对账,核定自上一对账日以来验收合格货物的数量及对应账款。
如双方供货单价暂未达成一致,甲方应按照与乙方最近一次供货合同单价或开发定点单价计算金额的一定比例先行支付,原则上该比例应不低于80%的供货合同单价或50%的开发定点单价计算金额。双方协商确定价格后,按照确定后的供货单价多退少补。
倡议还提出,倡导甲乙双方建立长期稳定的合作关系,每次签订合同的有效期不少于一年。
工业和信息化部相关负责人表示,这次发布的倡议中,明确了货物交付验收、账期起计、对账结算、款项支付等要求,如,明确货物验收时间原则上不超过3个工作日,倡导供货双方建立稳定合作关系、每次合同签订的有效期不少于1年。这些都将对促进汽车行业规范发展具有重要意义。
工业和信息化部相关负责人同时表示,新能源汽车产业在我国的发展时间还不长,产品结构、市场规模和产业形态还在快速变化,供应链体系还不成熟。整车企业延期支付货款,将增加供应商经营压力,直接影响企业投入,不利于产业技术创新和产业链供应链体系建设。下一步,我国将多措并举推动构建“整车—零部件”协作共赢发展生态,促进产业健康可持续发展。
上汽集团等6家车企发文响应
红星资本局注意到,上述倡议发布后,已有多家车企发文积极响应。
上汽集团发文表示,后续将继续积极贯彻落实《保障中小企业款项支付条例》要求,并以切实行动响应《汽车整车企业供应商账款支付规范倡议》,聚焦订单确认、交付与验收、支付与结算、合同期限等关键环节,推动上下游企业资金高质高效流转。
图据上汽集团微信公号
东风汽车表示,积极响应倡议号召,将在订单确认、交付与验收、支付与结算、合同期限等关键环节落实倡议要求,切实保障供应商权益,稳定供应商预期,增强产业链韧性。
奇瑞集团发文称,承诺在订单确认、交付与验收、支付与结算、合同期限等关键环节规范合同约定,落实《保障中小企业款项支付条例》要求,构建“整车—零部件”协作共赢的发展生态。
赛力斯发文呼吁企业应加强自律,共同推动行业高质量发展。赛力斯致力于产业生态体系共生共赢,共同促进产业良性循环发展,提升整个产业集群的竞争力。
理想汽车发文称,将一如既往履行60天以内支付账期的承诺,严格执行货物及时验收、对账结算等标准,确保合作伙伴安心经营、稳健发展。
长安汽车发文称,截至目前,长安汽车通过创新实施“按交付日起算+十日归集支付”方案,已经全面兑现60天账期的承诺,同时探索出一套规范、高效的供应商货款支付流程。
编辑 肖世清综央视新闻、公开信息
作者:访客本文地址:https://www.gaaao.com/gaaao/4015.html发布于 2025-09-15 13:05:08
文章转载或复制请以超链接形式并注明出处深链财经



还没有评论,来说两句吧...