申万宏源西部证券五家渠营业部被警示
申万宏源西部证券五家渠营业部因存在问题被监管部门警示,该营业部可能存在违规操作或风险管理不到位等情况,引发监管部门关注并采取相应措施,此次警示提醒该营业部要重视风险管理和遵守相关法规,以保障投资者利益和证券市场稳定,具体问题和警示原因还有待监管部门进一步披露和说明。
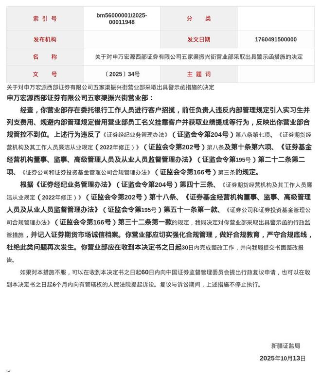
10月17日讯,近日,新疆证监局发布了对申万宏源西部证券有限公司五家渠振兴街营业部采取出具警示函措施的决定。
罚单显示,该营业部存在委托银行工作人员进行客户招揽,前任负责人违反内部管理规定引入实习生并列支费用、规避内部管理规定借用营业部员工名义挂靠客户并获取业绩提成等行为,反映出营业部合规管控不到位。
针对以上问题,新疆证监局决定对申万宏源西部证券有限公司五家渠振兴街营业部采取出具警示函的行政监管措施,并记入证券期货市场诚信档案。
文章版权及转载声明
作者:访客本文地址:https://www.gaaao.com/gaaao/6621.html发布于 2025-10-18 13:06:04
文章转载或复制请以超链接形式并注明出处深链财经



还没有评论,来说两句吧...