奥克斯上市破发 募资40亿港元市值261亿港元
奥克斯上市遭遇破发,募资40亿港元,市值却仅为261亿港元,此次上市引起市场关注,反映出市场对于该公司在未来表现上的不确定性,尽管公司成功筹集资金,但投资者对其股票定价和未来发展前景持谨慎态度,摘要字数在控制范围内,准确概括了内容要点。
文|雷递网 雷建平
奥克斯电气有限公司(简称:"奥克斯",股票代码:"2580")今日在港交所上市。
奥克斯发行价为17.42港元,发售238,235,200股,募资总额为41.5亿港元,扣除上市应付费用为1.57亿港元,所得募资净额为40亿港元。
奥克斯基石投资者分别为中邮保险、中邮理财、华菱香港、西藏源乐晟及CICC FT、深圳永信及国泰君安投资。
上述投资者一共认购1.24亿美元(约9.74亿港元),其中,中邮保险认购5000万美元(约3.92亿港元),中邮理财认购1500万美元(约1.18亿港元),华菱香港认购2650万美元(约2.08亿港元),西藏源乐晟及CICC FT认购2000万美元(约1.57亿港元),深圳永信及国泰君安投资认购1280万美元(约1亿港元)。
奥克斯2024年营收近300亿元,经调整净利29.35亿。于业绩记录期,宁波奥克斯电气有限公司向其当时股东宣派及派付约37.94亿元的股息。
奥克斯曾筹备在A股上市,还曾在2023年6月完成上市辅导,但最终还是转道到香港。
奥克斯此次发行价定在最高区间,且扩大了发行规模,不过,与近期追捧的新股大涨不同,奥克斯在港股遭遇冷遇。
奥克斯今日开盘价为16.1港元,较发行价下跌7.6%;收盘价为16.48港元,较发行价下跌5.4%,这还是建立在尾盘拉升前提下的。
截至今日收盘,奥克斯市值约261.74亿港元。
年营收近300亿
奥克斯成立于1994年,是一家集高质量家用和中央空调设计、研发、生产、销售及服务于一体的专业化空调提供商。
奥克斯以「奥克斯AUX」主品牌布局海内外市场,并通过多品牌战略进一步提高市场渗透率。奥克斯孵化品牌「华蒜」和「AUFIT」。
奥克斯产品矩阵以家用空调和中央空调为主,围绕节能、舒适、健康、智能四大方向深耕,奥克斯的家用空调包括挂机、柜机、移动空调等品类;而奥克斯的中央空调包括多联机、单元机、热泵、模块机及末端设备等品类。奥克斯快速迭代产覆盖家庭住宅、办公楼宇、商场、酒店、医院、工业产业园等众多应用场景。
2023年至2024年,奥克斯与松下就压缩机(即奥克斯产品的核心部件)的研究及生产建立战略合作伙伴关系,奥克斯还在马来西亚、泰国、美国、阿联酋、越南及沙特阿拉伯设立海外销售公司和组建本地团队,加快自有品牌海外布局。
招股书显示,奥克斯2022年、2023年、2024年营收分别为195.28亿元、248.32亿元、297.59亿元;毛利分别为41.5亿元、54.22亿元、62.4亿元;毛利率分别为21.3%、21.8%、21%;期内利润分别为14.42亿元、24.87亿元、29.1亿元;期内利润率分别为7.4%、10%、9.8%。
奥克斯2022年、2023年、2024年经调整净利分别为14.49亿元、25.11亿元、29.35亿元;EBITDA分别为23.64亿元、35亿元、39.38亿元;
奥克斯2025年前3个月营收为93.5亿元,较上年同期的73.6亿元增长27%;毛利为19.76亿元,上年同期的毛利为15.78亿元;毛利率为21.1%,上年同期的毛利率为21.4%;
奥克斯的主要收入来自家用空调,其中,2025年前3个月来自家用空调的收入83.76亿,占比89.5%,家用空调中收入最大的是挂机,贡献收入70.8亿元,占营收比例75.7%;来自柜机收入11.35亿,占营收比例为12.1%。
奥克斯2025年前3个月来自中央空调收入为8.65亿,占比为9.3%。
奥克斯2025年前3个月期内利润为9.25亿元,上年同期的期内利润为7.52亿元;年内利润率为9.9%,较上年同期的10.2%下降了0.3个百分点。
奥克斯2025年第一季度经调整净利为9.25亿元,上年同期为7.52亿元;经调整EBITDA为13.54亿元,上年同期的经调整EBITDA为10.59亿元。
截至2025年3月31日,奥克斯持有的现金及现金等价物为31.24亿元。
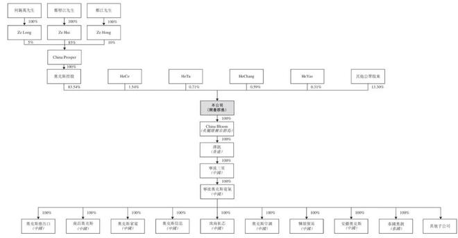
郑坚江控制96%股权
奥克斯执行董事分别为郑坚江、忻宁;非执行董事分别为郑江、何锡万、李健女士;独立非执行董事分别为项伟、荆娴博士、陶胜文。
IPO前,奥克斯控股持股为96.36%,HeCe持股为1.77%,HeTu持股为0.82%,HeChang持股为0.69%,HeYao持股为0.36%。
奥克斯控股的大股东是郑坚江,其持有奥克斯控股85%股权,何锡万持股为5%,郑江持股为10%。郑坚江为郑江之兄,何锡万为郑坚江的内兄。
郑坚江通过Ze Hui、China Prosper及奥克斯控股控制奥克斯约96.36%投票权。
郑坚江,63岁,为公司的创始人、董事会主席、执行董事及控股股东之一。郑坚江自2024年10月起担任董事会主席兼董事,并于2025年1月调任为执行董事。郑坚江主要负责监督集团的整体管理及业务运营、董事会事务、制定战略及营运计划以及作出重大业务决策。郑坚江目前于集团多家子公司担任董事及管理职位。
IPO前,境外持股平台通过其各自的英属维尔京群岛全资投资控股公司间接持有合共49,078,750股股份,约占已发行股份总数的3.64%。
IPO后,奥克斯股权结构
IPO后,奥克斯控股持股83.54%,HeCe持股1.54%,HeTu持股0.71%,HeChang持股0.59%,HeYao持股0.31%,其他公众股东持股为13.3%。
与格力"空调大战"恩怨多年
虽然奥克斯与老对手格力电器体量存在巨大差距,但彼此"空调大战"恩怨由来已久。
2019年6月,格力电器发布《关于奥克斯空调股份有限公司生产销售不合格空调产品的举报信》,指出奥克斯部分空调与其宣传、标称的能效值差距较大,经第三方机构检测,能效比和制冷消耗功率的检测结论不合格。奥克斯则回应称属于明显的不正当竞争行为,对格力的不实举报已向公安机关报案,并将向司法机关提起诉讼。
2023年7月,广州知识产权法院刊登珠海格力电器起诉奥克斯空调、宁波奥胜贸易有限公司等的裁判文书。公告内容显示,原告格力电器诉求七被告立即停止侵犯原告商业秘密,永久删除载有原告商业秘密的电子数据,及空调器产品、模具、技术图纸等,并且索赔9900万元。
格力电器董事长董明珠也曾多次下场"手撕"奥克斯。
当然,近年来,格力电器的主要竞争重心已不再是奥克斯,随着小米大力发展大家电,尤其是空调领域,格力的矛头更多指向了小米,奥克斯反而有些被市场所遗忘。
作者:访客本文地址:https://www.gaaao.com/gaaao/3022.html发布于 2025-09-03 14:25:18
文章转载或复制请以超链接形式并注明出处深链财经



还没有评论,来说两句吧...